Updated August 2018 || Rotary encoders are used to track the angular position of a shaft, providing either incremental or absolute position information. Incremental rotary encoders work by generating pulses as the shaft rotates. By counting the number of pulses, the position of the shaft relative to its starting position can be determined.

Rotary encoders can also track linear distance traveled, based on how many rotations of the shaft have taken place; or speed, based on the change in shaft position relative to the measurement time.
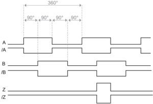
Incremental encoders output two square-wave signals — A and B — in quadrature, meaning they are phase-shifted by 90 degrees relative to each other.

Most incremental encoders also include an index signal, which is typically denoted Z. The Z signal is a single pulse that occurs once during each shaft rotation and can be used to indicate a zero position.

With two output signals, A and B, the receiver or controller can determine whether the shaft is rotating in a clockwise or counterclockwise direction, based on which signal is leading, or rising.
Quadrature output refers to the waveform of the signal, but there are also different types of output circuits, with the most common types being open collector, HTL, and TTL.
TTL output circuits provide not only the A, B, and Z signals, but also their complementary, or differential, signals, denoted /A, /B, and /Z.
When long cable lengths are used, stray electromagnetic fields or currents induce unwanted voltages, which cause noise.

TTL output reduces or eliminates this noise through its use of differential signals.
In a differential pair of signals (wires), the unwanted voltages are the same in each wire.
Square wave signals have two states — “high” or “low.”

Leave a Reply
You must be logged in to post a comment.